欧宝app官方网站下载 上海交大-南加州欧宝体育下载app网址创意产业学院 2021年招收优秀应届本科生免试攻读研究生实施办法

文创学院 2020-10-15 15054

热诚欢迎各院校的同学申请学院免试推荐研究生!

一、招生专业和招生类别

序号

学科

类型

研究方向

1

新闻与传播

全日制专业学位

文化创意产业管理

2

艺术硕士

全日制专业学位

艺术设计管理

二、项目简介

【文化创意产业管理国际双硕士项目】

本项目由欧宝app官方网站下载与美国南加州大学(University of Southern California,USC)合作举办, 旨在整合两校资源优势,通过教授文化创意产业管理所需的经济学、管理学及文化学基本理论与方法,培养掌握文化创意产业运行规律和文化创意企业管理的复合型人才。项目学制二年半,采用全日制学习方式,学生达到欧宝app官方网站下载学位授予要求,通过学位论文答辩的将获得欧宝app官方网站下载新闻与传播专业硕士学位;学生达到南加州大学学位授予要求的将授予南加州大学管理学硕士学位(文化创意产业管理方向)(Master of Management Studies in Cultural and Creative Industry)。

具体学习安排如下:

第一学年:上海交大课程学习(其中部分课程由南加大教授任教)。

第二学年:达到一定学业成绩和语言水平要求的学生可赴南加大进行硕士学习(除第一学年在欧宝app官方网站下载所修课程外,另需修满至少22个学分),或参照南加大教学标准在上海交大进行本专业学习,修满规定学分。

第2.5学年:所有学生完成上海交大学位论文撰写,进行论文答辩,通过论文答辩后发放相应的学位证书。

【艺术硕士项目 -- 艺术设计管理方向】

本项目聚焦哲学思想、数字技术、艺术管理、实践拓展等课程类别,面向市场和产业需求,开设数字策展、计算机动画、数字影视产业、电竞产业、 音效与音乐产业、中国传统艺术文创、中医药文创等七大模块,引入国际顶级优质联合师资,借鉴国际先进的“五化”教育模式(结构化、生产化、研发化、作品化、市场化),全流程教授相关模块理论与实践。学院另配置专业级教学实验室和设备,同时与行业翘楚强强联合,为教学、科研和人才培养提供多元化的产教融合实训基地。

项目学制3年,采用全日制学习方式,学生达到欧宝app官方网站下载学位授予要求,通过学位论文答辩的将获得欧宝app官方网站下载艺术硕士专业学位(Master of Fine Arts, MFA)。

*注:学院将为有意向攻读国际双硕士学位的项目学生积极开拓海外合作院校,具体以学院最终发布信息为准。

三、招生对象

国内重点院校、所学专业为国家重点学科并获得推荐免试资格(占用申请者目前就读院校推免指标)的优秀应届本科毕业生。

四、申请条件

1、拥护中国共产党的领导,热爱祖国,品德优良,遵纪守法,身心健康;

2、对文化创意产业管理或艺术管理有浓厚兴趣,特别是具备与上述学科或业界相关的创意设计、工程技术、数字艺术、企业管理等专业背景,未来有志于从事相关产业科学研究和工作的考生;

3、诚实守信,学风端正,无任何考试作弊、剽窃他人学术成果以及其他违法违纪受处分记录;

4、本科阶段学习成绩优秀,特别是专业成绩突出;英语要求CET6≥425(TOEFL≥90或IELTS≥6.0);

5、国内重点院校或所学专业为国家重点学科并获得推荐免试资格的优秀应届本科毕业生,以教育部“全国推荐优秀应届本科毕业生免试攻读研究生ob欧宝体育投注暨管理服务系统”(以下简称“推免服务系统”,网址:http://yz.chsi.com.cn/tm)备案信息为准,未经推荐高校公示和教育部备案的申请无效;

6、申请人的健康状况需符合教育部规定的研究生招考体检标准。

五、接收程序

1、符合条件的申请人须在规定时间内(10月12日起)登陆“推免服务系统”(http://yz.chsi.com.cn/tm),选报学院专业,并关注学院发布的具体要求及时间安排,在规定时间内完成报名及提交申报材料等手续;

2、学院经审核后,择优确定复试名单(申请人以教育部“推免服务系统”发出的复试通知为准,并在规定时间内予以答复,逾期视为主动放弃);

3、获得复试通知的申请人需按照要求前来参加复试。复试着重对理论基础、科研潜力、专业技能和创新潜能等方面进行综合考核。文化创意产业管理国际双硕士项目的申请人需进行全英文面试;艺术硕士项目的申请人面试以英文为主。面试时间原则上不少于30分钟;

4、学院招生工作小组遵循德、智、体、美、劳全面衡量的原则,根据申请人选拔的综合成绩,并结合平时的学习情况、科研潜质等业务素质,与思想政治表现及身体健康状况确定拟录取名单。复试成绩不及格者将不予录取;

5、学院向拟录取推免生发出拟录取通知(申请人以“推免服务系统”上发出的拟录取通知为准,并在规定时间内予以答复,逾期则视为主动放弃);

6、学校在“欧宝app官方网站下载研招网”(http://yzb.sjtu.edu.cn)上公示拟录取推免生名单(公示期为10个工作日),公示无异议后上报教育部备案;

7、“支教”、“国防生”、“师资”、参军入伍”、“退役大学生计划”等专项计划的推免生申请和选拔,由有关部门根据相关规定执行。

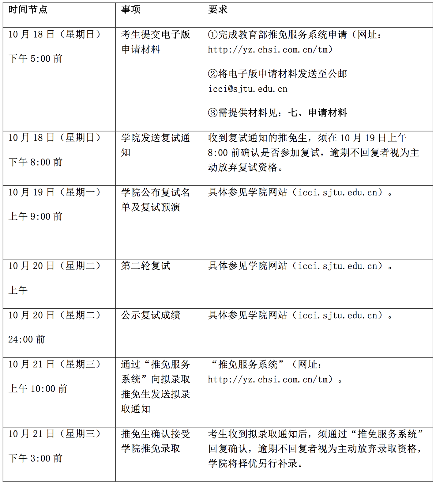
六、招生过程与时间节点(第二轮)

七、申请材料(请按以下顺序排序)

1、上海交大-南加州欧宝体育下载app网址创意产业学院2021年招收优秀应届本科生免试攻读硕士研究生申请表(见附件,用A4纸下载打印,信息请务必填写完整);

2、本科前三年成绩单(含总评成绩排名)复印件1份(中英文,加盖所在学校教务处公章,装入自备信封密封后须在封口处骑缝加盖教务处公章);

3、获奖证书复印件各1份;

4、国家英语六级考试合格证书或成绩单复印件1份,或提供网上打印的成绩单。英语要求:CET6成绩须≥425分(TOEFL≥90分或IELTS≥6.0);

5、两封本院教师的推荐信(即两份推荐信需分别密封并由推荐人骑缝签字);

6、申请人还可提交公开发表的代表性论文、作品(本科就读期间与文创学院项目相关的个人作品);

7、个人中英文简历等。

(申请人必须保证全部申请材料的真实性和准确性。如果申请人提交的信息不真实或不准确,将取消申请人录取资格,责任由申请者自负。全部申请材料一经收到,恕不退还。)

八、申请材料接收(逾期视为主动放弃)

1、电子版

为方便申请人投递材料,请先采用电子档的形式投递(纸质文件请予拍照或扫描为电子文件发送)。具体要求如下:

电子邮箱:icci@sjtu.edu.cn(限30兆,收到回复),邮件以“学校+专业+姓名”作为标题。

电子版申请材料投递截止日期为2020年10月18日(周日)下午5:00前。

2、纸质版

受疫情影响,纸质版材料请快递至学院(按上述申请材料顺序装订成册)。

地址:上海市闵行区谈家塘路155号文创学院A8-305   杨老师(收)

联系方式:021-34205059

九、学费

1. 文化创意产业管理国际双硕士项目在上海交大学习期间的学费为人民币10.8万元/学年/人,学制2.5年。在南加大学习期间的学费由南加大按相应标准收取。

2. 艺术硕士项目在上海交大学习期间的学费为人民币10.8万元/学年/人,学制3年。

十、其他

1、申请人应提供真实、准确的材料。对在推免过程中弄虚作假,有论文抄袭、虚报获奖或科研成果等学术不端行为或者有其他严重影响推免过程和结果公平公正行为的学生,一经查实,取消推免资格,已入学的,取消学籍,并由推荐高校所在地的省级教育招生考试机构按规定记入《国家教育考试考生诚信档案》;

2、被学校拟录取的推免生,不得办理出国手续,不得列入就业计划,并不得再次报名参加当年硕士生招生统考;

3、学校拟录取的推免生应出色完成大学本科阶段的学业,并达到毕业要求,如出现以下情形之一者,将被取消录取或入学资格:

(1)思想品德考核不合格;

(2)考试作弊或受刑事、行政处分;

(3)毕业设计(论文)、实践实习等成绩达不到所在学校推免生要求;

(4)应届毕业时无法获得毕业证和学士学位证。

十一、特别说明

本办法由学院负责解释,具体以教育部和欧宝app官方网站下载招生文件为准。

上海交大-南加州欧宝体育下载app网址创意产业学院

2020年10月15日

附件:

1. 上海交大-南加州欧宝体育下载app网址创意产业学院2021年招收优秀应届本科生免试攻读硕士研究生申请表


Baidu
map